近日,中国海事局正式发布《内河船舶法定检验技术规则(2025年修改通报)》,明确要求特定类型内河客船按标准配备AED,新规于2026年1月1日起正式施行,标志着船舶AED配备迈入有法可依的规范阶段。

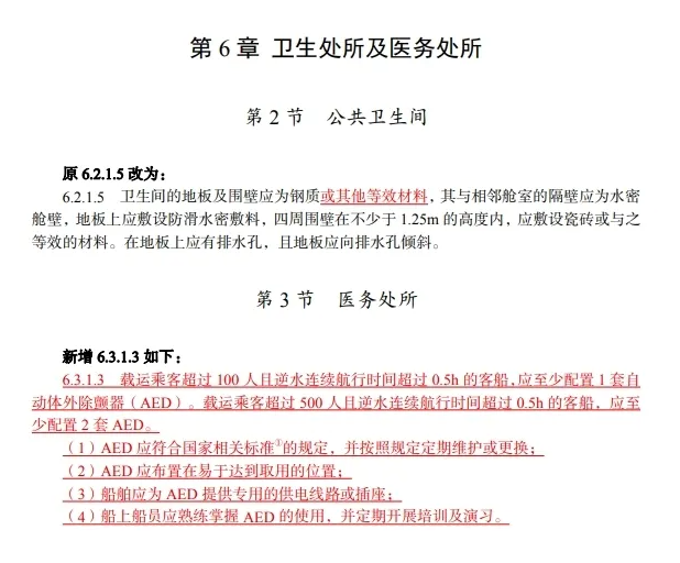
新规按船舶载客量、航行时间、航线类型划定明确配备标准:载运乘客超过100人且逆水连续航行时间超过0.5h的客船应至少配置1套AED,超过500人应至少配备2套。这一强制性政策的落地,精准破解水上急救短板的必然举措,直接激活了船舶AED的刚性需求市场,催生了一块亟待开拓的增量市场“蛋糕”,为行业带来确定性增长机遇。


当前,多地已率先开展船舶AED配备试点,宁波远洋运输股份有限公司已为所有自有船舶配备AED并开展船员急救培训,宜昌归州海事处海巡艇也完成AED装配,成为长江干线首个配备该设备的海事处,这些实践为全国范围内新规落地积累了宝贵经验。
船舶航行环境特殊,远离岸基医疗资源,心搏骤停后的“黄金4分钟”急救窗口难以保障,而船员高压工作环境与旅客复杂健康状况,进一步放大了急救需求。数据显示,旁观者心肺复苏联合AED使用,可使院前恢复自主循环概率提升1.57—2.28倍,出院生存率提升1.73—2.21倍,AED成为水上急救的核心刚需设备。


此次海事新规的强制要求,为船舶AED市场注入政策强心剂。
从市场基数看,我国内河客船存量庞大,仅长江干线2025年水上旅游客运量就达1645万人次,同比增长56%,且新能源船舶投运量同比翻番,在建及新增船舶持续扩容。按新规标准测算,仅存量合规内河客船的AED配备需求就形成可观市场规模,叠加每年新增船舶的配套需求与设备更新迭代,构成了持续增长的增量空间。同时,随着“健康中国2030”战略推进,政策大概率向沿海船舶、小型客船等领域延伸,进一步拓宽市场边界。


从行业趋势看,中国AED市场规模正迈向千亿级别,是医疗设备领域最具潜力的细分赛道之一。而船舶场景此前为AED配置薄弱环节,此次政策强制落地,使AED从“可选配置”变为“刚性需求”,成为千亿市场中全新的增量板块。加之在现阶段中国公共机构的新增AED采购市场中,国产品牌的市场占有率已超过90%,成本优势显著,为企业抢占船舶市场提供了有利条件。


新规的高效落地,从人大代表提案到政策出台仅耗时九月,既体现了民生诉求的快速响应,更彰显了政策推动市场扩容的强劲动力。这一转变推动水上急救从“自发配置”走向“规范管理”,为设备供应商、服务提供商搭建了清晰的市场舞台,增量机遇已全面显现。
船舶环境的高湿度、盐雾、颠簸特性,对AED设备的稳定性、易用性和维护便捷性提出了严苛要求。乐普作为心血管医疗器械领域的领军企业,AED产品方案凭借针对性的技术创新和全周期服务支持,成为船舶场景的优选方案,完美契合海事新规对设备的核心要求。


乐普AED以极速急救能力适配水上分秒必争的场景需求,采用新一代技术,5秒即可完成典型节律分析与预充电。搭载双相截断指数波技术与阻抗自适应补偿功能,最大除颤能量达360J,适配不同体质患者,可外接血氧传感器,可实时优化CPR按压效果,实现精准急救,为其在市场竞争中奠定技术优势。


针对船舶特殊环境,乐普AED防尘防水,可抵御潮湿、盐雾侵蚀,通过1.6米六面防跌落测试,能承受颠簸与碰撞,在-40℃~70℃极端温度范围内可短时储运,覆盖内河、沿海航线需求。同时,超长电池寿命与主机寿命设计,搭配自动自检功能,大幅降低船舶长期航行中的设备维护成本与失效风险,精准匹配航运企业运营需求。


在易用性设计上,乐普AED配备7寸彩色大屏与全程语音引导,“开盖即开机”的操作逻辑的让非专业船员快速上手,成人/儿童模式一键切换与双重保险开关,兼顾快捷性与安全性。更依托智慧远程管理云平台,实现设备位置、状态的实时同步与批量管理,契合新规对设备维护、取用的管理要求,降低企业运营成本。


此外,乐普构建的“设备-培训-售后”全链条服务体系,为航运企业提供定制化急救培训、7*24小时技术支持与全国服务网点覆盖,售后保障可靠,搭配急救包、专用机箱等配套产品,提供一站式解决方案,助力企业快速合规,也为自身抢占增量市场构建了服务壁垒。


对于航运企业而言,落实新规不仅是合规要求,更是提升服务品质、增强市场竞争力的重要举措;对于医疗设备企业,船舶AED市场正从政策驱动的刚性需求,向场景延伸的多元化需求拓展。
乐普凭借技术、场景适配与服务优势,已在船舶AED市场占据先发地位。未来,乐普将持续深化场景创新,依托全产业链能力,充分享受市场增量红利,同时推动水上急救水平迈上新台阶,为水运行业高质量发展筑牢生命防线与市场根基。